Di dalam solidworks kita dapat membuat suatu rancangan dengan metoda bottom up, top down atau kombinasi dari kedua metoda ini.
Metoda
bottom up adalah metoda tradisional dengan cara membuat part terlebih dahulu kemudian masukan ke dalam asembly, dirangkaikan/ atau di posisikan dengan menggunakan mate. Untuk mengedit part kita harus melakukannya secara individual. Metoda ini biasanya digunakan untuk mengasembly part-part ataupun komponent standard misalnya bearing, pully dan sebagainya.
Dengan metoda
Top Down bentuk part, dimensi part dan lokasi part dapat dirancang di menu asembly.
Dalam kesempatan ini akan kita bahas mengenai tutorial singkat metoda top down.
1. Buka file
Machine_Vies file asembly yang berisi part
base
* Catatan, Sebelumnya harus kita pastikan mengenai template yang akan kita gunakan. Kita dapat mengeceknya melalui Tools-Options-System Options-Default Template2. Kita akan membuat part/ komponen baru pada menu asembly.
Klik
Insert-Component-New Part3. Lalu pilih face yang akan menjadi basik reference dari part yang akan kita buat.

3. Pilih face yang tadi dipilih lalu klik
convert entities, kemudian gunakan tools modifikasi, dan buat sketch seperti gambar dibawah.

4. Pada toolbar feature, pilih
extrude boss dan beri ketebalan 5 mm.
5. Keluar dari menu
edit component dengan cara klik toolbar edit assembly.
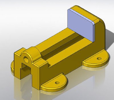
Tampak modelnya menjadi seperti gambar dibawah ini.

6. Kita dapat memberikan nama part yang baru dengan cara klik kanan pada part tersebut lalu
Rename Part, dengan nama plate.
7. Lalu save part tersebut dalam external file, untuk lokasi file nya bisa kita samakan dengan assembly, dengan cara memilih
same as assembly atau
specify path untuk menempatkan pada lokasi file tertentu.
File part yang sudah kita buat mempunyai refrence terhadap part base, karena sketch yang kita buat mempunyai relation
on edge, yang mana sketch tersebut dibuat dengan meng-convert edge dari part base. Sehingga apabila part base di ubah part plate pun akan berubah. Sketch plate tersebut disebut dengan sketch yang memiliki
external reference. Tanda atau simbol untuk external reference yaitu " -> "
* Ini merupakan tutorial singkat mengenai top down, untuk detailnya dapat dikirim pertanyaan lewat email : novly.abdurohman@yahoo.co.id